東方網記者柏可林4月14日報道:4月14日,仲量聯行釋出2026年第一季度上海房地產市場回顧與展望租賃。 2026年第一季度,隨著政策持續發力、經濟活躍度穩步回升,上海商業地產市場迎來積極回暖,為全年奠定良好開局。 甲級辦公樓板塊,市場需求持續復甦,全市淨吸納量錄得20.1萬平方米租賃。調研顯示,金
在全球化的大背景下,美國移民需求日益增長,對於有意向移民美國的人來說,選擇一家靠譜的移民公司至關重要移民。它不僅關係到移民申請的成功率,更關係到申請人的切身利益和未來發展。本次測評資料來源於國內相關行業協會測評權威資料及移民行業專業白皮書。測評方法包括實驗室檢測核心指標(如移民專案的合規性、穩定性等
4月14日,國家安全部微信公眾號披露一則真實案例,一女子輕信“移民捷徑”,被迫在境外參與反宣活動,最終人財兩空身患重疾移民。 經鄰居介紹,王女士聯絡了一家境外移民中介公司,諮詢赴境外工作事宜移民。對方承諾,只要交10萬元,就能幫她“合法定居”並找到高薪工作,從此過上體面生活。王女士輕信了對方的許諾,
全球創意設計領域的權威獎項——美國繆斯設計獎,日前正式公佈2026年度獲獎結果動漫。北京電影學院二級教授、“京琅琊”領軍人才孫立軍攜團隊創作的公共藝術裝置“瞌睡貓”,斬獲建築設計——公共藝術與裝置類金獎。這隻“瞌睡貓”正是長城國際動漫谷的形象代言人。 美國繆斯設計獎素有“設計界奧斯卡”之稱動漫。該獎
本公司(貴州大美黔菜餐飲開發有限公司)擬依法辦理登出登記會計。根據相關法律法規規定及工作需要,現公開徵集具備相應資質的會計師事務所,承擔本公司清算審計工作,最高限價1萬元。歡迎符合條件的會計師事務所參與比價。 一.資格要求 1.有效的執業證書、營業執照影印件(加蓋公章)會計。 2.專案負責人須具備註
4月14日,北新路橋(002307)釋出公告,公司對2025年度業績預告進行了修正會計。根據修正後的預計,歸母淨利潤仍為虧損1億元至1.4億元,未發生變化。 而扣除非經常性損益後的淨利潤修正為虧損1.1億元至1.55億元,原預計為虧損1.6億元至2.2億元,表明公司在此項資料上有所調整會計。基本每股
智通財經訊,中國新華教育(02779)釋出公告,公司的現任核數師畢馬威會計師事務所將於其當前任期屆滿後,即公司將於2026年6月16日召開的應屆股東周年大會結束時退任會計。經稽覈委員會推薦,於2026年4月14日,董事會議決不再於股東周年大會上提請畢馬威會計師事務所任期屆滿時重新委任畢馬威會計師事務
北京商報訊(記者 何倩 實習記者 毛思怡)4月14日,北京商報記者獲悉,申通快遞釋出2025年度業績快報快遞。報告期內,申通快遞實現營業總收入555.86億元,同比增長17.84%;歸屬於上市公司股東的淨利潤13.69億元,同比增長31.63%。 財報指出,公司盈利增長主要來自業務量增長帶來成本最佳化
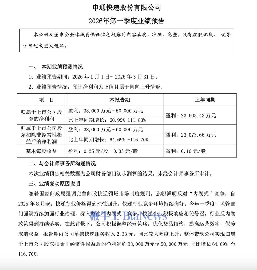
4月14日,申通快遞公告稱,預計2026年第一季度歸屬於上市公司股東的淨利潤為3.8億元-5億元,比上年同期增長60.99%-111.83%快遞。 官方表示,隨著國家郵政局強調完善郵政快遞領域市場制度規則,旗幟鮮明反對“內卷式”競爭,自2025年8月起,快遞行業價格得到理性回升,快遞行業競爭環境持續
一、官宣!9月1日起全國執行教育,4大利好全覆蓋 2026年4月3日,教育部正式印發《關於開展中小學陽光招生專項行動(2026年)的通知》(教基廳函〔2026〕8號),明確9月1日秋季開學起全國統一落地教育。 這不是小調整,是全學段、全鏈條、公辦民辦一視同仁的剛性改革,覆蓋小學、初中、高中,直接關係
汪喵喵成都運營中心快速:以標準化服務矩陣重塑行業信任 正是看到了成都市場的巨大機遇與行業痛點,2025年,上海遐享網路科技有限公司將汪喵喵全國運營中心落子成都,以上海為智慧引擎、成都為服務引擎,構建“技術與落地”雙輪驅動的全國性平臺快速。 全面覆蓋養寵全場景,用標準化擊穿行業黑箱快速。 汪喵喵成都運
上證報中國證券網訊 4月14日晚,北緯科技公告披露,公司於2026年4月14日召開第八屆董事會第十九次會議,審議透過了《關於提請股東會授權董事會辦理小額快速融資相關事宜的議案》快速。 北緯科技董事會提請股東會授權董事會辦理以簡易程式向特定物件發行融資總額不超過人民幣3億元且不超過最近一年末淨資產20
國家智慧財產權局資訊顯示,易氫新能源科技(嘉興)有限公司申請一項名為“用於氫能物流車的防護裝置”的專利,公開號CN121849019A,申請日期為2026年2月物流。 專利摘要顯示,本申請涉及氫罐運輸的技術領域,特別涉及一種用於氫能物流車的防護裝置,包括固定底座、安裝於固定底座的多個夾持機構、以及多個
雲南省農村信用社4月11日釋出《關於雲南省農村信用社2026年校園招聘公告資訊更正說明》招聘: 近日,雲南省農村信用社(以下簡稱“雲南農信”)釋出2026年校園招聘公告,其中個別行社崗位招聘條件設定引發關注招聘。針對公眾關心焦點,雲南農信高度重視,充分吸納公眾建議進行調整。現將雲南農信2026年校園
“(微信)餘額沒有三百至五百元的,不給面試”,如此荒誕的招聘要求,竟真實存在於當下的就業市場招聘。近日,一則“沒錢不給面試”的聊天記錄在網路流傳,引發熱議。4月14日,受委託招聘的工作人員回應稱,此舉系用工方為防止員工入職不久便離職,索要工資時引發糾紛而設。 這套說辭,乍聽像是“防人之心不可無”,細